Thursday March 2026

হটলাইন

সেবা এবং ধাপ

নং শিরোনাম সেবার ধাপ কার্যকলাপ
  
েবসরকারী শিক্ষক/কর্মচারী নিয়োগে মন্ত্রণালয়ের প্রতিনিধি হিসাবে দায়িত্ব পালন করা দেখুন
উপজেলা পর্যায়ে জনবলের ধাপ সমূহ দেখুন
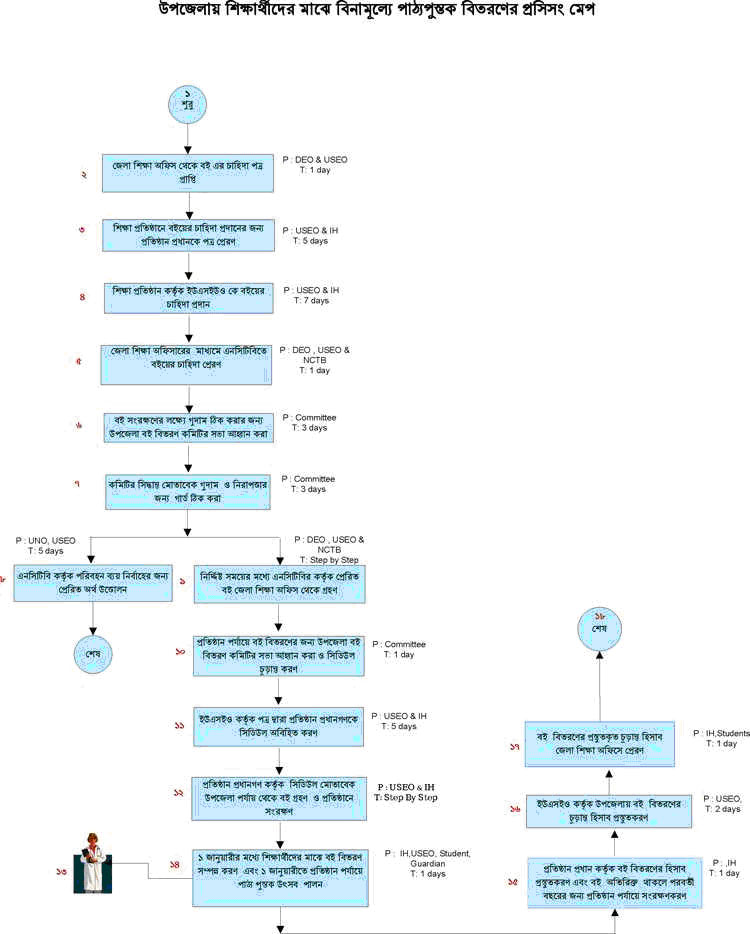
বিনামূল্যে পাঠ্যপুস্তক বিতরন প্রসেস ম্যাপ দেখুন
একাডেমিক প্রশাসন তত্বাবধান ও পরিদর্শন কার্যক্রম ধাপ সমূহ দেখুন
দেখছেন ১ থেকে ৪ পর্যন্ত, মোট ৪ এন্ট্রি

এক্সেসিবিলিটি

স্ক্রিন রিডার ডাউনলোড করুন